跳到主要內容區
您的瀏覽器不支援JavaScript功能,若網頁功能無法正常使用時,請開啟瀏覽器JavaScript狀態
FB粉絲專頁
校首頁
English
Menu
公告區
最新消息
系辦公告
學生事務及活動公告
招生及考試公告
徵才訊息
師資陣容
專任教師
兼任教師
行政人員
退休教職員
系所簡介
系所沿革
教學目標
系所特色
空間設備
未來展望
招生資訊
學士班
碩士班
碩士在職專班
博士班
新生專區
最新消息
規章
常用資源
教室預約
能力鑑定考古題
系所活動
研究生專區
規章
論文口試表單
學術成果
博士班資格考
課程規劃
大學部
碩士班
碩士在職專班
博士班
學期課表
課程地圖
教育目標與核心能力關聯表
法規表單
學生事務
教師行政法規
招生資訊
學士班
繁星推薦
申請入學
考試入學
特殊選才
運動績優
新住民申請入學
轉學考
碩士班
甄試入學
考試入學
碩士在職專班
碩士在職專班
新住民碩士在職專班
博士班
甄試入學
考試入學
博士班新住民學生申請入學
首頁
招生資訊
博士班
博士班考試入學
博士班考試入學
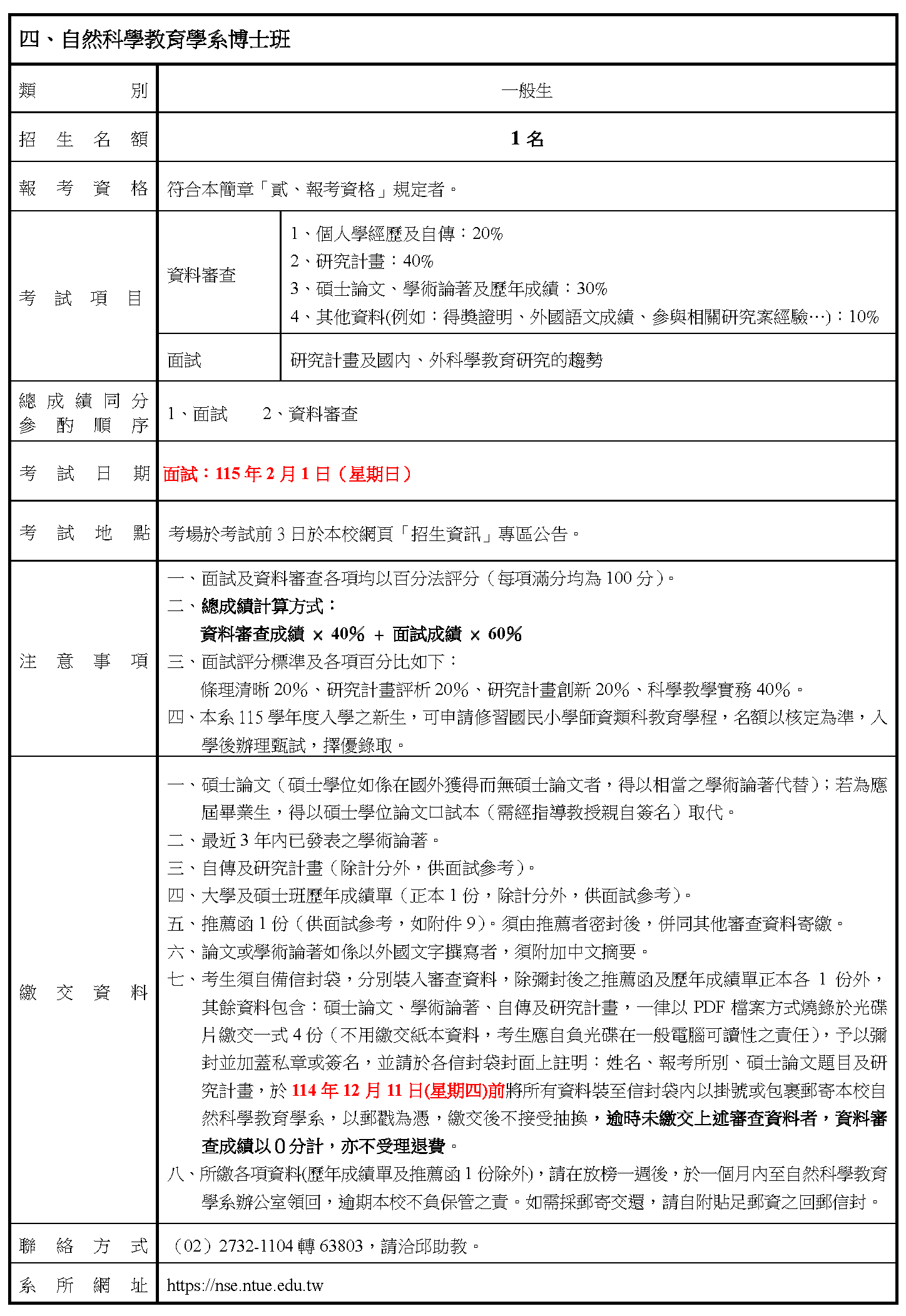
115學年度博士班考試入學招生簡章
(簡章內容以本校招生資訊專區公告為準,
https://exam.ntue.edu.tw/
)
【招生考試】本系碩士班、博士班、碩士在職專班推薦函參考格式
登入成功
Close (Esc)
Share
Toggle fullscreen
Zoom in/out
Previous (arrow left)
Next (arrow right)